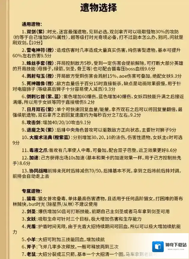
剑与远征通用遗物选择 迷宫英雄专属遗物一览 2025-08-06 17:09:52 编辑:小佳宝 分类:手游攻略 • 阅读:731 剑与远征通用遗物选择 迷宫英雄专属遗物一览 剑与远征中文版手游相关内容 全部 剑与远征中文版剑与远征 剑与远征中文版专属 剑与远征中文版遗物 剑与远征中文版迷宫 剑与远征中文版 剑与远征中文版一览 剑与远征爱德温赏金试炼怎么过 新奇境通关攻略 剑与远征爱德温赏金试炼怎么过 新奇境通关攻略 路线图如下: 剑与远征中文版爱德 新英雄登场 1、新增亡灵军团英雄:弑君者-爱德温。 2、新增弑君者-爱德温的试用活动,活动将于当地时间:2023/02/24 08:00开启。 3、新增弑君者-爱德温的赏... 2025-10-09 剑与远征overlord联动英雄攻略 全部角色技能一览 剑与远征overlord联动英雄攻略 全部角色技能一览 剑与远征中文版雅儿贝德 安兹 1、Fallen Down: Ainz开始咏唱,持续几秒,之后对所有敌人造成伤害。如果他的咏唱被打断了,安兹将恢复能量。 2、Magic Caster: 安兹的普通... 2025-09-11 剑与远征女妖是什么 女妖强度获取方法攻略 剑与远征女妖是什么 女妖强度获取方法攻略 神话亡灵-哀恸女妖-雪米拉 一、别名 女妖 二、点评: 1. 160级后的最强输出,国家队成员之一。可放前排,只要坦的住。 2. 大招释放的幽魂造成伤害的100%(未升级满时只有50%的转化)会变为自身的血量... 2025-09-06 剑与远征商店平民买什么好 新手必买商品推荐 剑与远征商店平民买什么好 新手必买商品推荐 更多英雄攻略点击:剑与远征英雄图鉴大全 迷宫商店 雪米拉、蝙蝠、小羊、托安、女骑士、斯克雷格、希瑞斯、雷恩 竞技场 阿塔利亚、格瑞泽尔勒、弗克斯 普通商店 金粉尘、40%折扣紫色碎片 公会商店 过关12-2... 2025-08-21 剑与远征神庙地形怎么玩 最强阵容搭配攻略 剑与远征神庙地形怎么玩 最强阵容搭配攻略 速攻阵容 超剑YYDS 替补卡:蔷薇可以换女骑,时钟可以换贞德(203起) 时魔速杀队 星弓主C 替补卡:星弓可以换浣熊(只能是神庙),兔男 PS星妈不适合神庙,适合火山 雷神没有换绿剑(胜率低) 时魔没有可... 2025-08-20 剑与远征密林泉音怎么过 密林泉音通关路线攻略 剑与远征密林泉音怎么过 密林泉音通关路线攻略 1、娑丽丝一直独居于丛林深处,像大多数绿裔子民一样,偏安一隅,与世无争。作为一名花语者,她能够与草木对话,聆听植物的喜悦与悲伤。当元素失衡愈演愈烈,这场灾难并未对丛林网开一面。 2、紊乱的元素正在蔓延,丛... 2025-08-14 剑与远征雪与火怎么过 通关路线图分享 剑与远征雪与火怎么过 通关路线图分享 1、新奇境漫游雪与火将于北京时间 2022/06/18 08:00开启。 2、玩家通关关卡33-20且奇境漫游副本 心之囚笼 进度达成60%后即可解锁。 3、不知道怎么走的可以参考上图的顺序,按照数字去走就可以了... 2025-08-12 剑与远征深渊迷宫怎么玩 玩法技巧攻略 剑与远征深渊迷宫怎么玩 玩法技巧攻略 在异界迷宫深渊模式的难度对比之前的迷宫模式多了4个2队NPC多了3个deuff,对上阵英雄种族进行了限制只能用3次眼泪,不能无脑一套阵容自动通关了。 深渊迷宫的奖励对比之前的迷宫模式,相当于之前的困难模式打了哥布... 2025-08-11 剑与远征奇境黑鞘森林速通阵容及路线攻略详解 剑与远征奇境黑鞘森林速通阵容及路线攻略详解 阵容搭配: 玩家如果想要速通这秘境的话,对于阵容的搭配要求还是很高的,队伍中必须要有绿裔角色,且数量在2个以上。在战斗进行的时候,我们是可以通过帐篷来招募英雄的,这个时候也需要凑到3个以上的数量,合起来大概... 2025-08-11 剑与远征神话英雄怎么得 神话级角色获取方法攻略 剑与远征神话英雄怎么得 神话级角色获取方法攻略 更多英雄攻略点击:剑与远征英雄图鉴大全 一 精英英雄 其实应该叫神话级英雄,指的是拥有4个技能的英雄,但是奈何游戏的设定比较奇怪,姑且就这么叫吧,玩家的接受度应该会高一点,毕竟游戏就是这么显示的对吧。 ... 2025-08-07